罰款7000!消防維保報告未見主機“歷史故障”記錄
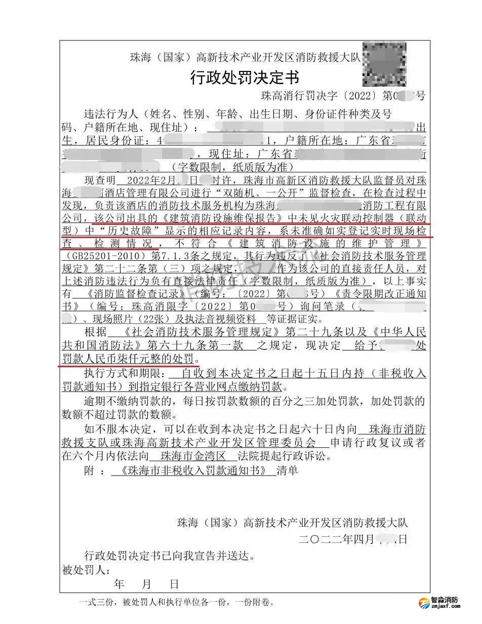
珠海市當地消防救援大隊在對珠海市某酒店進行“雙隨機一公開”監督檢查時發現,負責該酒店消防維保的消防技術服務機構為其出具的《建筑消防設施維保報告》中未見火災聯動控制器中“歷史故障”顯示的相應記錄內容,系未準確如實登記實時現場檢查、檢測情況,不符合《建筑消防設施的維護管理》GB25201第7.1.3條之規定,其行為違反《社會消防技術服務管理規定》第二十二條第(三)項之規定,該公司的直接責任人負有直接法律責任,給予其處罰款人民幣七千元的處罰。

通過本案例,說明消防監督部門在“雙隨機一公開”監督檢查過程中,會查看消防主機的歷史故障記錄,并核對消防技術服務機構出具的報告是否如實記錄系統曾經出現過的故障,因此,無論是消防控制室值班人員還是消防技術服務機構在消防維保過程中,都必須如實記錄系統出現的故障情況。

海灣消防公司主營:海灣消防報警系統銷售,消防設備安裝,海灣氣體滅火、海灣電氣火災、消防水噴淋系統施工安裝,售后維修,海灣消防網站:http://www.yftrzs.cn/;海灣消防服務熱線:4006-598-119
本頁關鍵詞:罰款7000!消防維保報告未見主機“歷史故障”記錄
技術資料更多 >>


蘇公網安備32058102002147號